Качественный звук на немецких компонентах в Audi Q7 II (4M)
Базовая комплектация по звуку немецкого кроссовера Audi Q7 второго поколения в кузове 4M звучит уныло и печально, поэтому данный автомобиль частый гость в нашей студии.
Компоненты новой аудиосистемы подбирали согласно поставленной задачи — качественный звук без нарушения интерьера салона в адекватном бюджете.
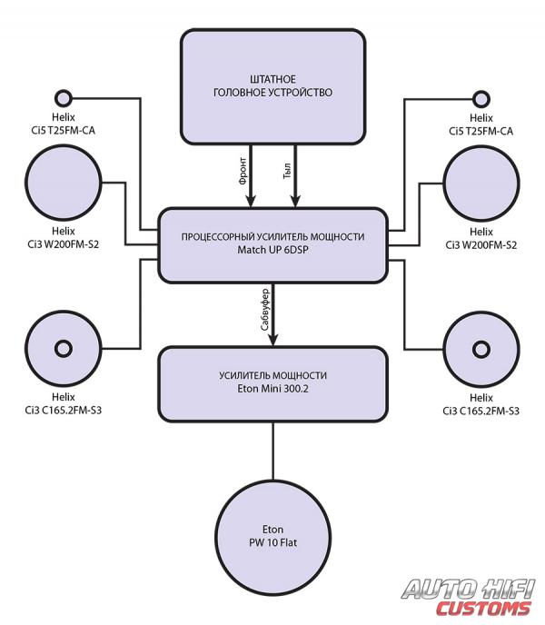
- Источник звука: штатное головное устройство
- Процессорный усилитель: Match UP 6DSP
- Акустика: Helix Ci5 T25FM-CA, Helix Ci3 W200FM-S2, Helix Ci3 C165.2FM-S3
- Усилитель мощности: Eton Mini 300.2
- Сабвуфер: Eton PW 10 Flat
- Проводка: Tchernov Cables, Aspect
Головное устройство в Audi Q7 II (4M) представляет из себя экран на передней панели и отдельно стоящий блок за ней. На этот блок установили немецкий процессорный усилитель мощности Match UP 6DSP с которого реализовали фронтальную поканалку, использовав пару более мощных каналов для мидбасов, усилили тыл и задали параметры звучания для сабвуферного звена.
Рядом установили усилитель Eton Mini 300.2 для сабвуфера.
Немецкие мидвуферы Helix Ci3 W200FM-S2 установили на фронт в заводские места подготовленных передних дверей Audi Q7 второго поколения в кузове 4M с изготовлением переходных колец. Приятный фронтальный бас в аудиосистеме с такой акустикой будет обеспечен!
Высокочастотники Helix Ci5 T25FM-CA отлично поместились в штатные места в торпедо с изготовлением переходных колец с креплением на заводские отверстия.
Коаксиалы Helix Ci3 C165.2FM-S3 установили на тыл в штатные места подготовленных задних дверей кроссовера с изготовлением переходных колец. Качественная подзвучка для задних пассажиров и объем для передних.
Сабвуферный динамик Eton PW 10 Flat в готовом корпусе типа «стелс» от компании Драйв установили в подпол багажника Audi Q7. Полезное место не пострадало, а приятный бас с хорошим рельефом в автомобиле гарантирован!
Выполнив проверку подключения всех компонентов новой аудиосистемы, произвели настройку параметров процессора звука. С удобного ПО на компьютере активировали виртуальные каналы и выставили маршрутизацию, настроили срезы частот и временную коррекцию, а для точной настройки 32-полосного параграфического эквалайзера использовали профессиональный измерительный комплекс Helix MTK1. Звучание порадовало достойным качеством, насыщенностью и хорошим запасом по громкости.








