Установка звука в новый Dodge Durango SRT третьего поколения
Новый «заряженный» американский кроссовер Dodge Durango третьего поколения был пригнан к нам в студию с пожеланием выполнить замену унылого штатного звука без нарушения интерьера салона.
Бюджет на апгрейд аудиосистемы был приличный, компоненты подбирали согласно высказанным владельцем пожеланиям.
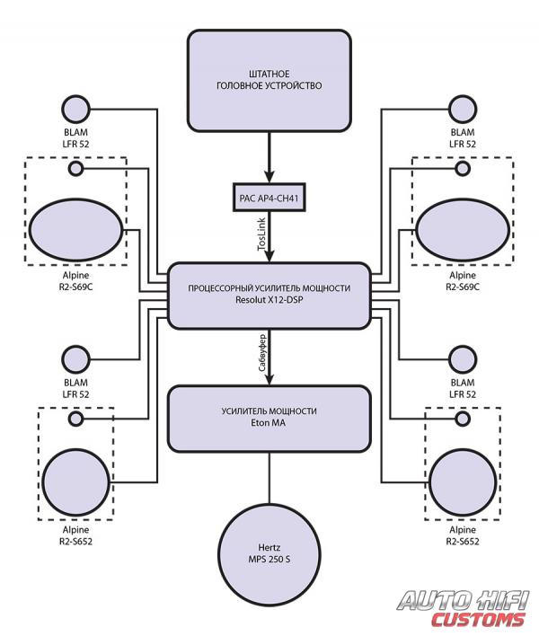
- Источник звука: штатное головное устройство
- Процессорный усилитель: Resolut X12-DSP
- Акустика: Alpine R2-S69C, Alpine R2-S652, 2 x Blam LFR 52
- Усилитель мощности: Eton MA 1
- Сабвуфер: Hertz MPS 250 S2
- Проводка: Aspect, Tchernov Audio
Штатное головное устройство Dodge Durango III красиво смотрится в торпедо и глубоко интегрировано в функционал автомобиля, менять его вряд ли кому придет в голову.
После ШГУ стоит штатный усилитель, который удалили из системы с использованием адаптера PAC AP4-CH41, позволяющий получить оптический сигнал Toslink с сохранением всех штатных звуков, с одним НО - сигналы передних и задних парктроников стали звучать по центру, так как цифровой сигнал Toslink содержит только два стереоканала. «Цифру» подали в процессорный усилитель мощности Resolut X12-DSP, который установили в подпол багажника Dodge Durango SRT.
На фронт, в штатные места подготовленных материалами Комфорт Мат передних дверей установили компонентную акустику Alpine R2-S69C. Мощные мидбасы размера 6 на 9 дюймов в большом объеме дверей позволят получить приятный фронтальный бас.
В штатные места в дверных картах добавили среднечастотники BLAM LFR 52 и тем самым, получили фронтальную 3-компонентную систему. Кроссоверы от комплекта Alpine не использовали, так как управлять частотами у нас будет процессор аудиосистемы. От процеуся до каждого из динамиков протянули новую акустическую проводку использовав кабельную продукцию Чернов.
На тыл, в штатные места задних дверей установили компонентную акустику Alpine R2-S652.
В задние стойки Dodge Durango SRT III добавили среднечастотники Blam LFR 52.
Рядом с процессорным усилителем аудиосистемы разместили мощный и компактный моноблок Eton MA 1. Качественный немец с высоким коэффициентом демпфирования, что позволяет получить отличный контроль динамика и, в результате, детальный и четкий бас.
Сабвуферный динамик Hertz MPS 250 S2 установили в изготовленный для него корпус типа «стелс» в левую боковину багажника Dodge Durango третьего поколения.
Выполнив проверку правильности подключения всех компонентов новой аудиосистемы произвели настройку процессора звука с ПО на компьютере.
Настроили маршрутизацию, выставили срезы частот и временную коррекцию и подкорректировали АЧХ эквалайзером. В результат получили мощный и качественный звук, который полностью соответствует новому, «заряженному» Dodge Durango SRT!















